体育节 广州市击剑协会精英对抗赛竞赛规程

击剑比赛规程 体育节  广州市击剑协会精英对抗赛竞赛规程击剑比赛规程 体育节  广州市击剑协会精英对抗赛竞赛规程

2020年8月8日,是国家第12个“全民健身日”。因应疫情防控需要,今年的活动以创新的组织形式,贯穿整个8月推出一系列小型多样的全民健身活动和场馆预定优惠,以“推动全民健身助力全面小康”为主题,打造羊城市民的“全民健身月”运动盛会,倡导健康向上的生活方式,有序推动恢复生产生活秩序。市民朋友可以在8月30日前,通过“广州市体育总会”“群体通”微信公众号,获取51项活动的详细信息,完成报名,开启“全民健身月”的健身打卡之旅。

本期,诚邀广大市民群众报名参加的活动是

广州市击剑协会精英对抗赛

具体的竞赛规程如下

1 主办单位

广州市群众体育指导中心

2 承办单位

广州市击剑协会

2 协办单位

广州市体育彩票管理中心

广州伟伦体育产业发展有限公司

4 活动时间

2020年08月8-9日

5 活动地点

广州体育职业技术学院击剑馆(原伟伦体校)

6 参与对象

青少年7-11岁

7 竞赛项目

1.男子花剑、佩剑、重剑个人赛

2.女子花剑、佩剑、重剑个人赛

3.设项最低人数:每个小项个人赛报名不足4人则并组进行比赛。

8 竞赛组别

组别

年龄

U11组

限于2009年1月1日至2009年12月31日出生

U10组

限于2010年1月1日至2010年12月31日出生

U9组

限于2011年1月1日至2011年12月31日出生

U8组

限于2012年1月1日至2012年12月31日出生

U7组

限于2013年以后出生

备注:广州市击剑协会特邀击剑学校或俱乐部学员参加本次比赛

9 竞赛办法

1.采用中国击剑协会审译的国际剑联最新击剑竞赛规则:

(1)个人小组循环赛中,每场打5分,每场3分钟,打2局。

(2)个人直接淘汰赛中,淘汰赛每场打10分,每局为3分钟,打2局。

2.个人赛采用分组循环和淘汰赛制。

10 比赛时间

1.08月08日佩剑、花剑个人赛

2.08月09日重剑个人赛

3.具体比赛日程将在8月6日在比赛微信群公布

11 评奖方法

1.各项比赛录取前三名(并列第三名)给予奖牌,第五至八名给予奖状。

12 报名方式

1、报名联系方式:

黄教练:13570382237

袁教练:15915871596

2、报名截止日期:8月6日

十三、温馨提示

<1>严格入校管理制度:参赛学员需提供核酸检测证明、穗康码登记并按要求佩戴口罩,配合入校体温检测。

<2>根据学员比赛情况,安排比赛结束的学员错峰离校。

<3>物资储备到位:提前储备所需防护物资,备用口罩、消毒洗手液等。

<4>比赛场馆消毒到位:确保不留盲区、不留死角,做好场馆空气、地面和比赛设备等消毒工作,对卫生间等公共使用区域在比赛当天进行定时消毒。

3、立即向上级领导(组织)报告,根据具体情况及时处理,情节严重报相关政府部门,情节较轻,以领导意见作出相应处理。

4、配合专业消防人员进行事故处理。

5、调查事故原因,及时总结,防止再次发生。

资料来源:广州市击剑协会

编辑:廖翠华

审核:袁智斌

· END ·

感谢你读到这里,我们为明天准备了更加精彩的内容,不想错过的你,就把广州市体育总会设为星标吧。

第一步:点击顶部蓝字“广州市体育总会”,进入公众号主页。

第二步:点击右上角“···”。

第三步:点击“设为星标”。

击剑比赛规程 体育节  广州市击剑协会精英对抗赛竞赛规程击剑比赛规程 体育节  广州市击剑协会精英对抗赛竞赛规程

广州市体育总会介绍

团结全市体育工作者、爱好者和支持者,宣传和推动群体活动的广泛开展;主办全市性的体育竞赛和活动,组织市各单项体育协会开展各类全民健身活动及大型国内、国际性体育比赛。争取社会各界、海外朋友关心、支持广州体育事业的发展,加强与国内外民间体育组织的联系和交往。击剑比赛规程 体育节  广州市击剑协会精英对抗赛竞赛规程击剑比赛规程 体育节  广州市击剑协会精英对抗赛竞赛规程击剑比赛规程 体育节  广州市击剑协会精英对抗赛竞赛规程击剑比赛规程 体育节  广州市击剑协会精英对抗赛竞赛规程击剑比赛规程 体育节  广州市击剑协会精英对抗赛竞赛规程击剑比赛规程 体育节  广州市击剑协会精英对抗赛竞赛规程

点分享

击剑比赛规程 体育节  广州市击剑协会精英对抗赛竞赛规程击剑比赛规程 体育节  广州市击剑协会精英对抗赛竞赛规程

2017年中国击剑俱乐部联赛竞赛规程及办法(完整版+报名入口)

击剑比赛规程 体育节  广州市击剑协会精英对抗赛竞赛规程

自剑字[2017]34号

各省区市击剑协会,击剑俱乐部、代表队:

为进一步加强俱乐部联赛基础建设,完善竞赛体系,优化竞赛办法,击剑项目在2016年基础上,对竞赛规程、积分排名办法等文件进行了修订,现予以发布实施。修订要点如下:

一、《2017年中国击剑俱乐部联赛竞赛规程》

(一)竞赛日程安排,统一为3个比赛日。

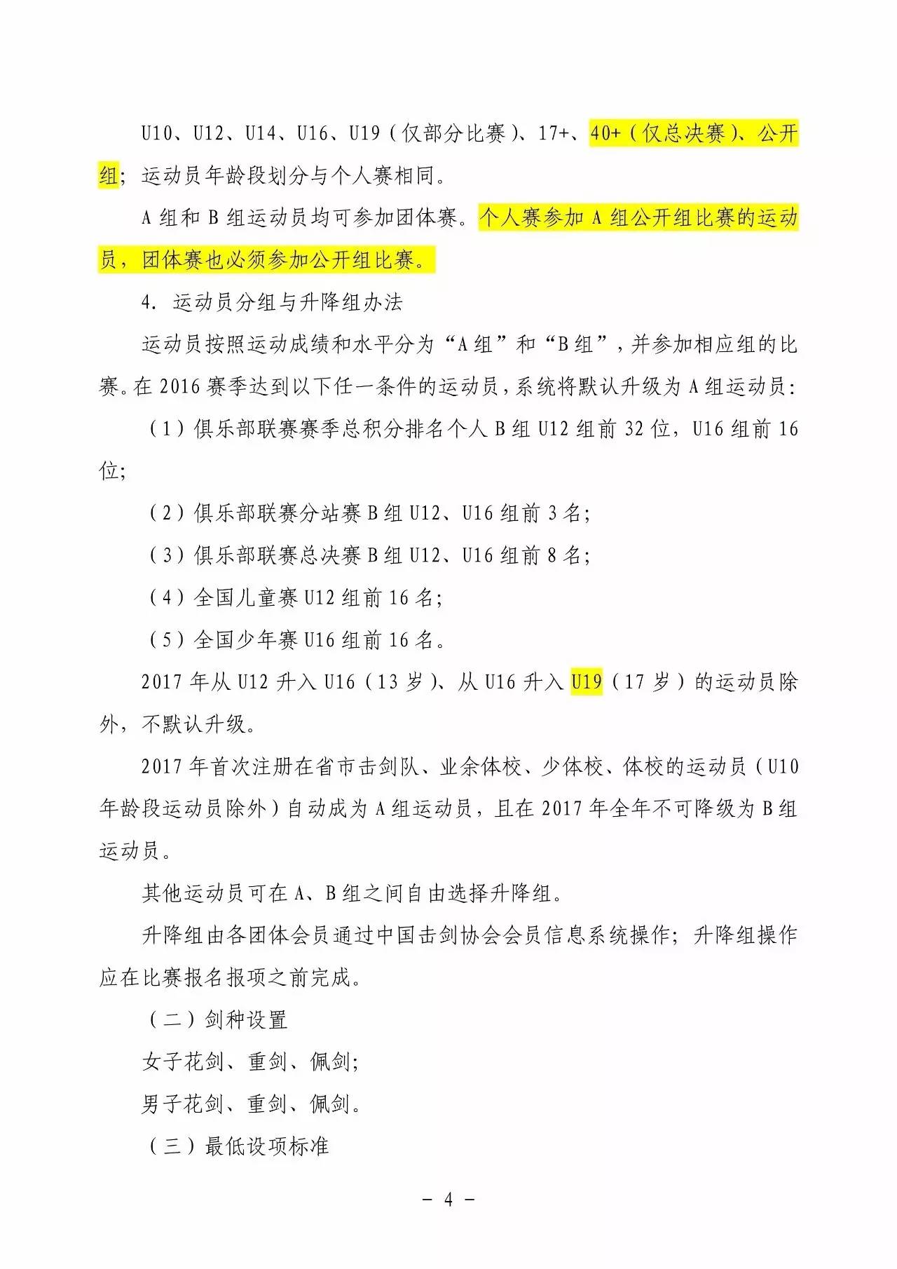
(二)A组增设40+组(仅总决赛)、公开组,取消17+组;B组增设U19组(部分比赛);团体赛增设40+组(仅总决赛)、公开组。

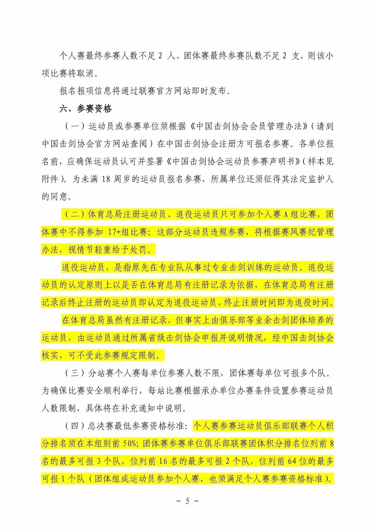
(三)调整“专业运动员”参加俱乐部联赛的资格政策:体育总局注册运动员、退役运动员只可参加A组比赛。

(四)调整总决赛最低参赛资格标准:个人赛参赛运动员俱乐部联赛个人积分排名须在本组别前50%;团体赛参赛单位俱乐部联赛团体积分排名位列前8名的最多可报3个队,位列前16名的最多可报2个队,位列前64位的最多可报1个队。40+组不设最低参赛资格标准。

(五)对运动员不得“兼项”参赛的规定进行了具体说明。

(六)调整联合团体组队规则:由技术委员会按竞赛规程规定组队;运动员报名时,需确认是否同意参加联合团体组队。

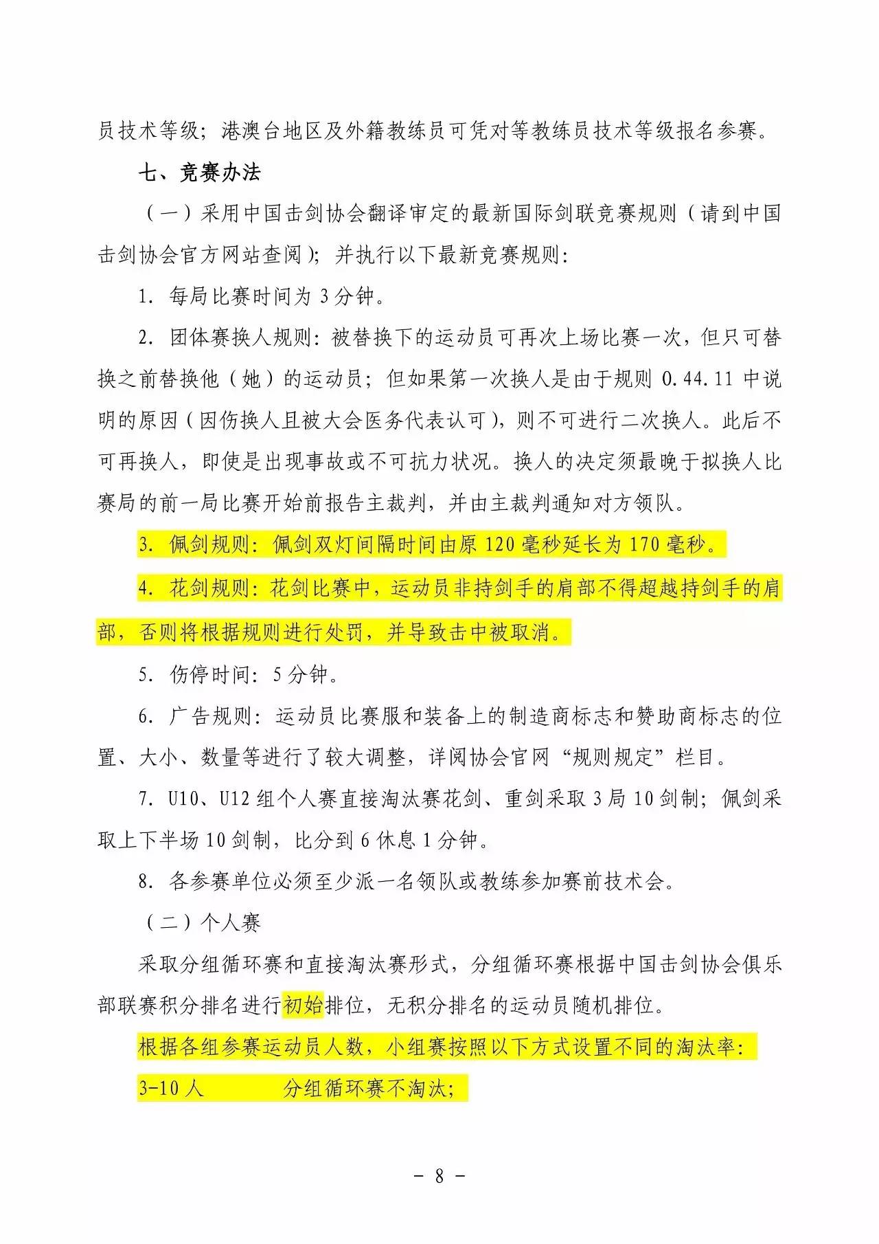
(七)佩剑规则:佩剑双灯间隔时间由原120毫秒延长为170毫秒;花剑规则:运动员非持剑手的肩部不得超越持剑手的肩部。

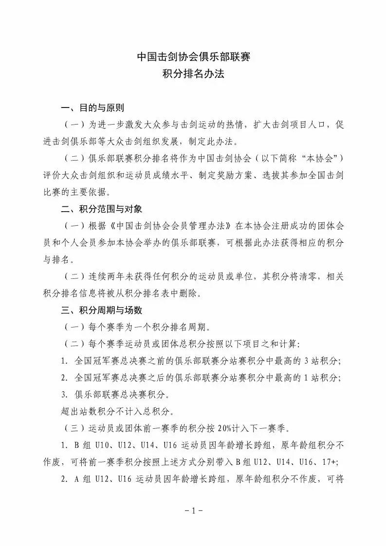
(八)根据参赛运动员人数,小组赛分别设置不同的淘汰率。

(九)对团体赛排位办法进行了详细说明。

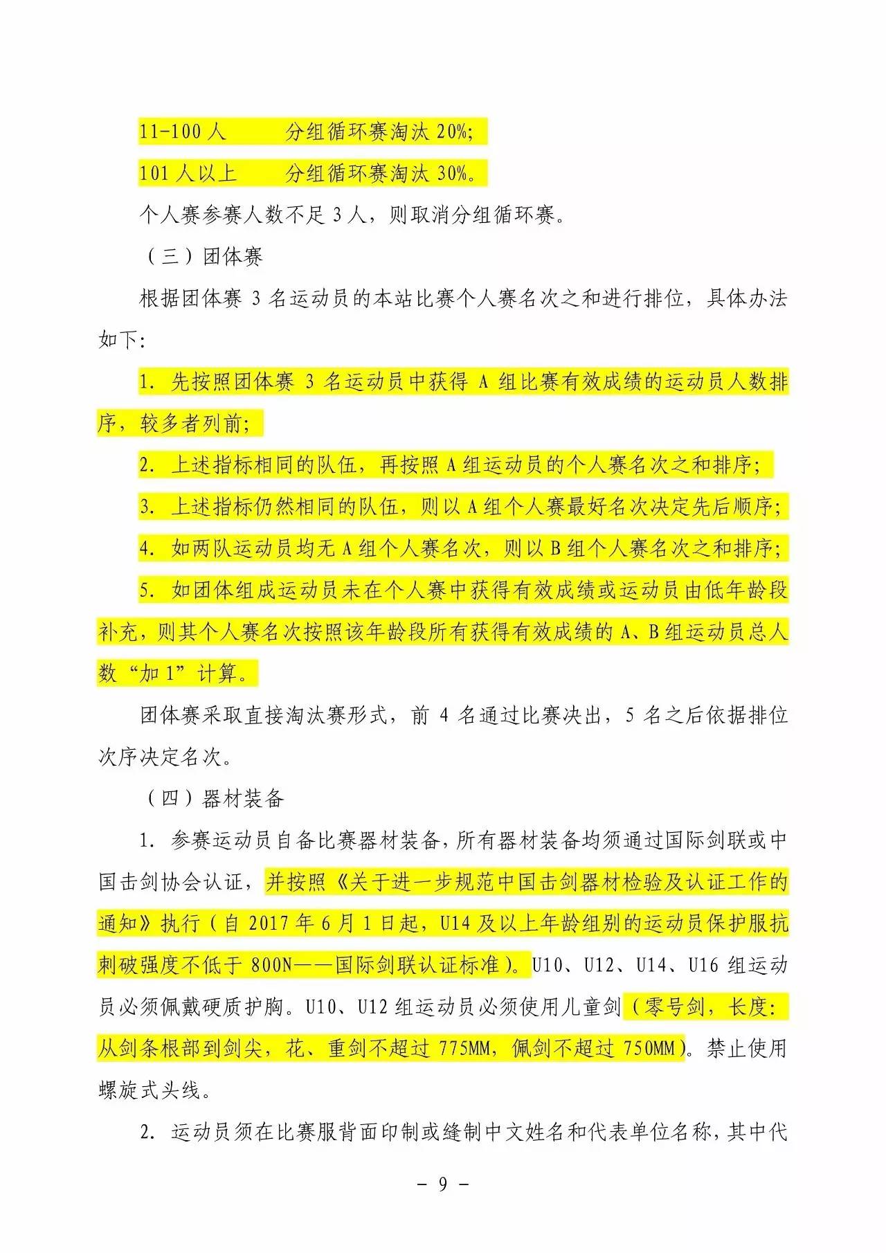
(十)强调运动员器材装备须按照《关于进一步规范中国击剑器材检验及认证工作的通知》执行(自2017年6月1日起,U14及以上年龄组别的运动员保护服抗刺破强度不低于800N);明确了儿童剑的长度标准;未按照要求印制或缝制中文姓名和代表单位名称的运动员,处罚办法按照竞赛规则调整为:每场小组赛、每场直接淘汰赛和团体赛每次上场比赛给予一次红牌处罚;比赛服上可按照竞赛规则统一印制队标,队标图案须事先申报。

(十一)鼓励各参赛单位选派符合条件的随队裁判员,但不作硬性要求。

(十二)总决赛A组公开组设奖金。

(十三)运动员参赛费用在报名时通过在线支付系统交纳;优惠期限和参赛费标准有所调整;增加了取消报名和退费政策;报名截止日期调整为赛前7天。

(十四)明确团体赛人员名单确认办法:团体赛组成运动员与报名数据相比无变化的队伍,不需要进行团体赛名单确认;需调整团体赛组成运动员的队伍,须最晚于个人赛当日全部比赛结束后30分钟内向技术委员会提出申请,并调整、确认最终参赛运动员名单。

(十五)报名入口调整为“中国击剑俱乐部联赛官方网站”复制链接(http://www.cfencing.com/)进入报名页面。

二、《俱乐部联赛积分排名办法》

(一)增设个人赛A组公开组、团体赛公开组积分排名。

(二)原个人A组17+积分按20%计为新赛季A组公开组积分。

三、《大众击剑运动员技术等级评定办法》

根据竞赛规程的比赛立项、组别设置进行了相应调整。

特此通知。

1、《2017年中国击剑俱乐部联赛竞赛规程》( 点击查看大图

击剑比赛规程 体育节  广州市击剑协会精英对抗赛竞赛规程击剑比赛规程 体育节  广州市击剑协会精英对抗赛竞赛规程击剑比赛规程 体育节  广州市击剑协会精英对抗赛竞赛规程击剑比赛规程 体育节  广州市击剑协会精英对抗赛竞赛规程击剑比赛规程 体育节  广州市击剑协会精英对抗赛竞赛规程击剑比赛规程 体育节  广州市击剑协会精英对抗赛竞赛规程击剑比赛规程 体育节  广州市击剑协会精英对抗赛竞赛规程击剑比赛规程 体育节  广州市击剑协会精英对抗赛竞赛规程击剑比赛规程 体育节  广州市击剑协会精英对抗赛竞赛规程击剑比赛规程 体育节  广州市击剑协会精英对抗赛竞赛规程击剑比赛规程 体育节  广州市击剑协会精英对抗赛竞赛规程击剑比赛规程 体育节  广州市击剑协会精英对抗赛竞赛规程击剑比赛规程 体育节  广州市击剑协会精英对抗赛竞赛规程击剑比赛规程 体育节  广州市击剑协会精英对抗赛竞赛规程击剑比赛规程 体育节  广州市击剑协会精英对抗赛竞赛规程击剑比赛规程 体育节  广州市击剑协会精英对抗赛竞赛规程

2. 《中国击剑协会俱乐部联赛积分排名办法》

击剑比赛规程 体育节  广州市击剑协会精英对抗赛竞赛规程击剑比赛规程 体育节  广州市击剑协会精英对抗赛竞赛规程击剑比赛规程 体育节  广州市击剑协会精英对抗赛竞赛规程击剑比赛规程 体育节  广州市击剑协会精英对抗赛竞赛规程击剑比赛规程 体育节  广州市击剑协会精英对抗赛竞赛规程

3. 《中国击剑协会大众击剑运动员技术等级评定办法》

击剑比赛规程 体育节  广州市击剑协会精英对抗赛竞赛规程击剑比赛规程 体育节  广州市击剑协会精英对抗赛竞赛规程击剑比赛规程 体育节  广州市击剑协会精英对抗赛竞赛规程击剑比赛规程 体育节  广州市击剑协会精英对抗赛竞赛规程击剑比赛规程 体育节  广州市击剑协会精英对抗赛竞赛规程击剑比赛规程 体育节  广州市击剑协会精英对抗赛竞赛规程

相关问答

击剑 运动员最容易受伤的地方?

最容易受伤的地方包括以下几个部位:1.手腕:由于击剑需要频繁挥舞剑刃,手腕是一个非常容易受伤的部位。比较常见的伤害包括扭伤、劳损、肌腱炎等。2.膝盖:...

如何提高孩子的兴趣与智力呢?

你好!我回答你的问题:这里其实是两个问题在里面,一是如何提高孩子的兴趣,另一个是如何提高孩子的智力。而且这两个问题都是既家长感兴趣,又密切关心的问题,...家...

端午节的由来及过程 - UC精灵06 的回答 - 懂得

【端午节简介】农历五月初五,俗称“端午节”,端是“开端”、“初”的意思。初五可以称为端五。农历以地支纪月,正月建寅,二月为卯,顺次至五月为午,...

端午节都有哪些有代表性的活动或民俗 - K4P4xoRv8 的回答 - 懂得

北方地区会在这一天系百草澡。采集多种花草煮水洗澡,保一年平安不生病,尤其是皮肤病。小姑娘会买多彩的线绳编制手链。南方家庭一般都会在宅院门前...

为什么很多球类运动都起源于英国?

在近代英国,贵族热衷于打网球、打猎、架鹰、赛马、击剑等,而平民则喜好踢足球、打板球、打曲棍球及观看斗熊等,分层化特征极为突出。在英国贵族看来,体育运动...